
巴拿马总统抢夺中资口岸之后,不仅口岸无东说念主敢接盘,目下边对中方20亿索赔,耍起了恶棍,不敢对证公堂,念念以拖待变,这下巴拿马总统是真慌了。
在巴拿马火速领受长和巴拿马口岸之后,中国企业暂停在巴拿马运河口岸运营,况兼加猖狂度查处力度,巴拿马籍商船在华遇到的高频查验,来一艘查一艘,况兼叫停了在巴拿马当地的基础步调投资!这些也曾让巴拿马疼痛,守着运河、拿着口岸,但是莫得业务亦然不挣钱!

而且面对中方的20亿索赔,巴总统自知难以承受,因为正本巴拿马以为中方的索赔只是说说汉典,是以实在莫得准备,巴拿马总统穆利诺曾在接受媒体采访时明确表态:不以为中国会对巴拿马接纳骨子性反制,要是中方确凿着手,巴拿马会赐与恢复!

但目下,中方也曾接连着手,从中远航运暂停运营到查扣巴拿马船只,如今20亿好意思金索赔仲裁已列入议程,巴拿马总统穆利诺目下彰着莫得作念好打发准备。
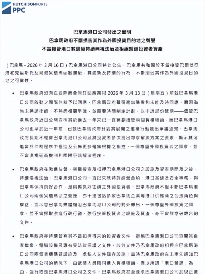
长和旗下巴拿马口岸公司PPC星期一(16日)说,国际商会(ICC)旗下的国际仲裁庭为上述仲裁关键定下3月13日的恢复期限。巴拿马政府以未聘任讼师,无法平常参与仲裁经过,需要时期准备为由,苦求部分延期。表现政府在这次争议中存在溺职与拖延行径。

针对这一指控,穆利诺总统在行径中赶紧赐与挑剔,口吻坚决地表现,巴拿马政府自争议爆发以来,遥远配备了专科的国际讼师团队,统共具备参与仲裁的智商。
他强调,“咱们全程参与有关法律关键,不存在职何无法恢复的情况,对方的指控隧说念是为了羞耻视听、推卸包袱。”
巴方倒打一耙
周四晚些时候,巴拿马政府还进一步发布官方声明,宣称该公司在口岸筹划权布置过程中,遥隔离离与政府进行灵验相助,刻意瞒哄口岸运营有关中枢信息,况兼坏心防止两边商定的和谐过渡责任,给口岸的平常运营带来了负面影响。并称PPC近期的一系列言论“存在严重造作,且已组成对巴拿马政府的贬低”,将保留根究其法律包袱的权柄。

巴拿马这番话等于倒打一耙,意旨酷好是他抢是应该的,等于把口岸无条目充公,一分钱不出,长和不可伸开还击,还击了,巴方就要追责长和的包袱。
变成巴拿马这桩天价索赔诉讼案的启事扫数东说念主同心知肚明——在卢比奥访巴施压后,巴拿马政府立马认怂,以“违宪”为由,掠夺长和旗下在巴拿马巴尔博亚港和克里斯托瓦尔港的运营权,并将口岸临时交由马士基、地中海航运两家国际航运企业领受。

这份合约正本灵验期至 2047 年,长和集团已在两座口岸插足超 18 亿好意思元资金,带动当地上万服务,是巴拿马航运业发展的中枢参与者。

没念念到巴拿马统共不顾公约与长和多年的插足与心血,扫数这个词过程莫得任何协商,莫得过渡期,到了2月23日,宪报一发,总统行政令紧随后来,官员带着东说念主径直进场领受,再回身就把口岸的临时处均权交给了丹麦马士基和瑞士地中海航运旗下的企业。

面对巴拿马的霸王操作,长和没惯着,径直启动了国际仲裁,索赔138亿东说念主民币。与此同期,中邦交通运载部与国度发改委于3月9日先后约谈了马士基与MSC的致密东说念主。如今马士基、MSC等巨头悄然回身,隔离了‘白送’的邀请;而中远海运则用正当的空箱回收,亚搏任由口岸萧索。

巴拿马没念念显著一件事:马士基的全球货运收入里,对华有关业务占比早已跳动两成;MSC的亚洲航路相同深度镶嵌中国口岸麇集,90%以上的新船订单齐是在中国制造的,马士基也差未几80%。只消这些外洋航运巨头分得清历害相关,就知说念在中国和巴拿马之间作念出怎么的遴聘。
如今这两座口岸像烫手的山芋,摆在何处,莫得东说念主伸手。

巴拿马最具影响力和巨擘性之一的媒体《巴拿马星报》称中国中远集团退出巴拿马,或将对巴拿马赖以生涯的航运中心业务变成剧烈冲击,品评巴拿马政府在对华社交方面“支吾”。
把装傻进行到底
除了航运遇到宏大冲击除外,如今20亿的索赔将对巴拿马变成重击。日前穆利诺反驳有关指控,并称“咱们委任国际讼师代表咱们在庭上申辩”。他说,巴拿马政府只消两天时期恢复国际仲裁关键,因此稍有延误。
目下巴拿马这边,只剩下插嗫与装傻了。着手抢时候,随机期准备,打讼事就没随机期了。巴总统为了好意思国遴聘得罪中国,他们知说念好意思国会着手抓东说念主,而中国不会,是以他是安全的。
但是他们忘了,中国在全全国影响力与航运麇集有多大,适度2025年,中国已贯穿六年景为巴拿马第二大营业伙伴,双边营业额达129.4亿好意思元。中国市集相同是马士基,地中海航运根柢无法清除的市集。口岸这东西,不是光有塔吊和船埠就能转起来的,它需要极其专科的处分和踏实的货源守旧。

中远海运停了这边业务,目下船埠上一派冷清,迷糊量断崖式下落,科隆自贸区首当其冲,这个中好意思洲最进军的转口营业关节,因口岸瘫痪堕入半封闭景况,营业额缩水17%。
更关键的是,中国初始启动精确反制:对扫数巴拿马籍船舶实施严苛合规查验。劳氏日报表现,短短5天28艘巴船被淹留,重创巴拿马中枢注册费收入。口岸待检区里堆积的香蕉和咖啡在疫检队伍里恭候,比及败北。

巴拿马不得不面对一个实践:误判形态,抱好意思国大腿却忘了谁掌抓全球航运物流。
如今巴方靠近的20亿好意思金的索赔,不是拖延就能赖掉的,它包含了以前长和几十年的真金白银插足、将来的预期收益,还有被强行扣押的钞票。
20亿好意思元,尽头于巴拿马运河泰半年的纯收入,一朝国际仲裁裁决落地奉行,关于自己欠债累累的巴拿马政府来说,财政压力将大幅加多,其国度信用将靠近坍塌。

从目下的情况来看,巴拿马也曾耗损惨重,如今再靠近这20亿好意思元的索赔,只可把装傻与不和煦奉行到底。中方反制下得稳准狠,灵验但不失分寸,并莫得把矛盾推向摊牌形态。长和遴聘国际诉讼,过程统共合规,只是在取回我方应得的抵偿。
关于目下巴拿马总统来讲,目下变见遵守不是我方粗心承受,巴拿马的商界和群众见地也曾初始出现分化,不少东说念主齐在质疑政府当初的有缠绵到底值不值。巴部长伊卡萨的表态,也曾诠释巴拿马初始评估风险了,发现失去中远海运的代价是他们无法承受的。历久来看,还会动摇国际老本对巴拿马营商环境的信心。

有马杜罗的案例在前亚搏app官方网站,为了确保我方不被好意思国东说念主抓走,穆利诺遴聘烽火举座国民利益保全我方。可违约的事实已摆在何处,不讲公约的终局,就要承受代价,本日的中国,既有捍卫自身利益的坚决决心,也有让法例阻扰者付出代价的糜费时刻。国际仲裁关键走完之前,形态不可能松动,巴拿马只可我方硬扛扫数的代价与遵守,20亿好意思元索赔,只是是这个代价的开端。
HJC黄金城官方首页入口